Re-endothelialization of decellularized lung scaffolds sounds complicated (and it is), but it’s even more complex once blood flow is involved. A lung scaffold can look structurally intact after decellularization, and endothelial cells can certainly be seeded back into it, but keeping those cells where they need to be is another matter. In practice, they need to remain along the vessel wall, form a functional barrier, and do enough of that quickly enough to limit leakage and thrombosis.
That is where many engineered lung constructs still run into trouble.
In a recent study published in the Journal of Biological Engineering, researchers worked through that problem using anti-CD31 antibody coating as a way to improve endothelial cell capture before whole-lung recellularization. They screened several coatings on precision cut lung slices, moved the strongest candidates into whole lung recellularization, then looked at vascular barrier function, leakage, platelet aggregation, and short-term transplant reperfusion.
Before that recellularization work, they also used a CellScale BioTester to check whether decellularization had substantially altered the scaffold’s tensile behaviour. The authors report that tensile testing showed no significant change in the stress-strain characteristics of the decellularized lung scaffold, which matters because it means the endothelialization work was being carried out on a scaffold that still resembled native lung tissue mechanically.
For readers following how scaffold mechanics and engineered tissue performance intersect, this fits nicely alongside our earlier highlight on cell-only bioprinting of articular cartilage, where structure and matrix organization also became part of the story, not just cell presence.
Re-endothelialization of Decellularized Lung Scaffolds Starts with a Localization Problem
The core issue in re-endothelialization of decellularized lung scaffolds is not simply getting endothelial cells into the lung. It is getting them to stay on the luminal side of the vasculature and spread in a way that resembles an endothelial lining. Lung scaffolds are porous. During seeding and perfusion, cells can drift into parenchymal regions instead of remaining within vessel walls, and that makes later barrier failure and thrombosis easier to understand.
The authors screened five coating strategies with that in mind: heparin plus gelatin, fibronectin, angiopoietin-1 plus VEGF, REDV peptide, and anti-CD31 antibody. They first tested these on precision cut lung slices prepared from decellularized mouse lungs, using the slice model as a way to compare adhesion, growth, migration, and endothelial gene expression before moving into full organ work.
That early screen narrowed things down fairly quickly. Fibronectin, REDV, and anti-CD31 each improved endothelial cell attachment on the slice platform, and anti-CD31 was among the coatings that also improved metabolic activity and later markers tied to endothelial function. The authors then carried those stronger performers into whole lung recellularization, with anti-CD31 emerging as the most interesting candidate once the experiments moved beyond the slice model.

Overview of the study workflow for re-endothelialization of decellularized lung scaffolds. The top schematic shows anti-CD31 coating applied to a decellularized vessel before endothelial cell seeding. Phase 1 shows screening on coated precision cut lung slices (PCLS), where the authors compared endothelial cell adhesion, migration, growth, metabolic activity, and endothelial cell function. Phase 2 shows whole lung recellularization in a perfusion bioreactor, followed by assessment of vasculature reconstitution, endothelialized blood vessels, and vascular barrier function. Phase 3 shows short-term left lung transplantation, where thrombus formation and platelet aggregation were evaluated. The figure works well as a map of how the study moved from screening to whole-organ testing to reperfusion outcomes. Adapted from Kamata S, Zargar A, et al. Journal of Biological Engineering. 2026.
Lung Scaffolds Improved After Anti-CD31 Coating
Once the study moved into whole lungs, the differences became easier to see. The researchers coated decellularized pulmonary vessels with REDV, fibronectin, or anti-CD31 antibody, seeded endothelial cells through the pulmonary artery, and cultured the lungs in a perfusion bioreactor for three days. Histology and immunostaining then showed a fairly clear shift in where the cells ended up. In uncoated lungs, cells appeared more randomly distributed. In coated lungs, the cells were more visibly aligned with blood vessels, and the anti-CD31 group showed the highest number of re-endothelialized vessels among the groups tested.
That matters because it gets at the actual bottleneck in endothelialization of lung scaffolds. The question is not only whether seeded cells survive, but whether they form something that begins to resemble a vascular lining instead of scattered occupancy. The anti-CD31 condition seems to have improved that first step in a practical way. Cells were more often where they needed to be, and later assays suggested they were not just attached, but behaving differently as well.

(A) Schematic of the whole-lung recellularization workflow: decellularized mouse lungs were coated, seeded with endothelial cells, and cultured for three days in a perfusion bioreactor. (B) H&E and immunofluorescence images compare uncoated, fibronectin-coated, REDV-coated, and anti-CD31-coated scaffolds. In the uncoated group, cells appear more randomly distributed, while in coated groups the seeded endothelial cells are more clearly aligned with blood vessels. The anti-CD31 condition is the clearest example of that pattern. (C) Quantification of endothelialized vessels per field shows an increase in all coated groups relative to uncoated scaffolds, with the anti-CD31 group showing the highest number of re-endothelialized blood vessels. Adapted from Kamata S, Zargar A, et al. Journal of Biological Engineering. 2026.
There is a useful parallel here with our post on oxygen sensing in a 3D printed skin graft. Different tissue, different instrument, but the same basic issue appears again: where cells end up inside an engineered construct can matter as much as whether they were successfully introduced in the first place.
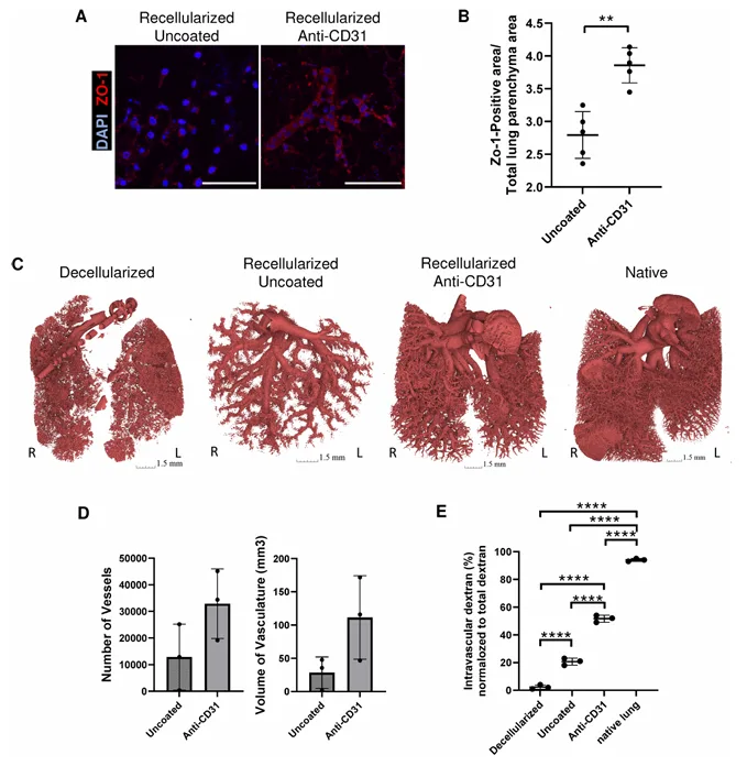
Re-endothelialization of Decellularized Lung Scaffolds Affected Vascular Barrier Function
This is probably where the paper becomes more interesting to people outside the immediate scaffold-functionalization niche. Once the anti-CD31 group showed better endothelial coverage, the authors asked whether that translated into better lung scaffold vascular barrier function.
They looked at ZO-1 staining first. The coated lungs show more ZO-1–positive area than the uncoated recellularized lungs, which is at least consistent with tighter junction organization. The micro-CT reconstructions also look cleaner in the anti-CD31 condition, but the vessel-count and vascular-volume numbers did not clear statistical significance. So this part of the story is not really that anti-CD31 fully restored the vasculature. It is more that the coated lungs looked better organized and behaved more like a vessel-lined scaffold during functional testing.
The dextran perfusion assay is the cleaner functional result. In decellularized lungs without re-endothelialization, very little of the dextran remained intravascular. Re-endothelialization without coating improved that somewhat. Anti-CD31 pretreatment pushed it further. The authors interpret that as reduced dextran extravasation, which is a practical way of saying less leakage through the vascular barrier.
For bioengineered lung vascularization, that is probably the most useful distinction. The paper is not claiming that a complete vascular network has been rebuilt in a mature sense. What it does show is that better endothelial capture and lining can be followed by measurable improvement in barrier behaviour, and that feels like a more grounded claim.

(A) Confocal images of ZO-1 staining compare uncoated and anti-CD31 recellularized lungs. (B) Quantification of ZO-1 positive area shows more tight-junction-associated staining in the anti-CD31 group. (C) Micro-CT reconstructions compare decellularized lungs, uncoated recellularized lungs, anti-CD31 recellularized lungs, and native lung, giving a visual sense of how much of the vascular tree could be imaged after contrast perfusion. (D) Vessel number and vascular volume are plotted from the micro-CT analysis; the anti-CD31 group trends higher, though the paper notes these differences were not statistically significant. (E) Dextran perfusion data show a larger intravascular dextran fraction in the anti-CD31 group, consistent with reduced vascular leakage and improved barrier function. Adapted from Kamata S, Zargar A, et al. Journal of Biological Engineering. 2026.
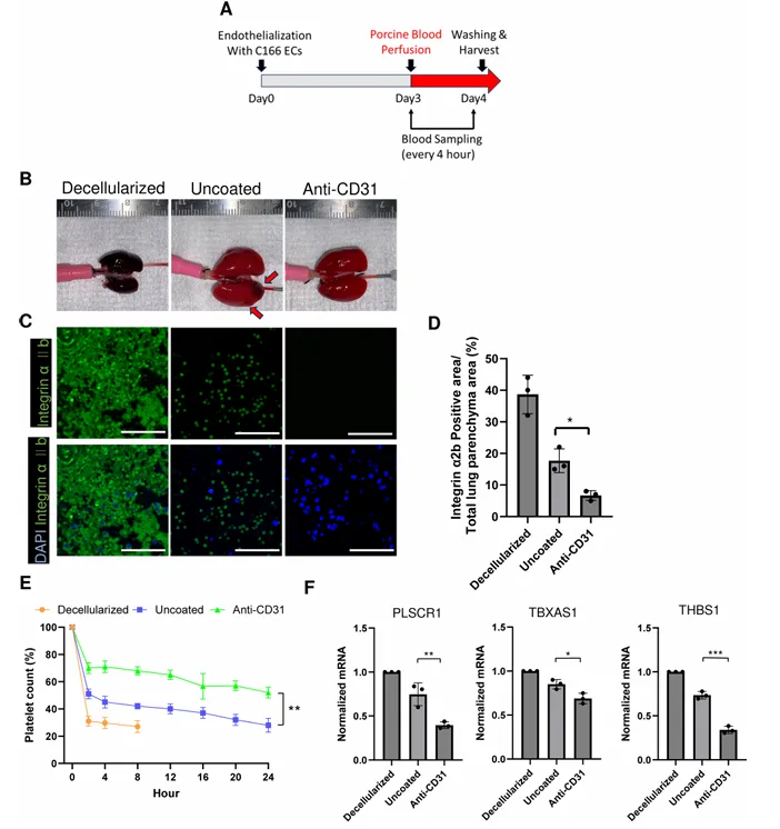
Reduced Thrombosis During Blood Perfusion
The most convincing part of the paper may be what happened once blood was introduced. A scaffold can show improved cell coverage and still fail under perfusion if platelet activation and thrombus formation remain high. That is why the thrombosis experiments matter here.
The researchers perfused the recellularized lungs with porcine whole blood for 24 hours. In the decellularized, non-endothelialized controls, perfusion had to be stopped after 8 hours because the lung was occluded with thrombi. In the recellularized uncoated lungs, thrombus formation was still observed. In the anti-CD31 group, visible thrombus was not observed in the same way, and immunostaining for integrin αIIb showed lower platelet aggregation.
Platelet counts in the perfused blood also fell less sharply in the anti-CD31 group over time, and expression of thrombosis-related genes was reduced. None of this guarantees long-term transplant success, and the authors do not present it that way, but it does suggest that the coated luminal surface may have been closer to what circulating blood needed to encounter.

(A) Timeline of the perfusion experiment, showing endothelialization, blood perfusion, and periodic blood sampling. (B) Gross images of harvested scaffolds after porcine blood perfusion. The decellularized control shows extensive clotting, the uncoated recellularized group still shows visible thrombus, and the anti-CD31 group appears less occluded. (C) Integrin αIIb staining highlights platelet aggregation within the constructs. (D) Quantification of αIIb-positive area shows lower platelet accumulation in anti-CD31-coated lungs. (E) Platelet count over time remains higher in the anti-CD31 group during perfusion. (F) Expression of thrombosis-associated genes PLSCR1, TBXAS1, and THBS1 is lower after anti-CD31 coating. Together, these panels connect improved endothelial coverage with reduced thrombogenicity during blood perfusion. Adapted from Kamata S, Zargar A, et al. Journal of Biological Engineering. 2026.
Readers interested in how perfused engineered tissues are evaluated from a mechanics angle might also want to see our BioTester highlight on 3D printed aortic valve phantom mechanics, where the emphasis shifts from vascular lining to material behaviour under loading, but the underlying question is similar: how close is the engineered construct to the real tissue it is meant to model?
How the BioTester Was Used in This Study on Re-endothelialization of Decellularized Lung Scaffolds
The BioTester was used before the antibody-coating story really begins. After decellularization, the researchers needed to know whether the lung scaffold still retained native-like mechanical behaviour well enough to serve as a meaningful substrate for re-endothelialization of decellularized lung scaffolds. They use uniaxial tension as a quick reality check. The authors report no significant difference in the stress-strain curves between decellularized and native lung. In the supplement, they also note retained collagen, elastin, and sulfated glycosaminoglycans.
That part can be easy to miss because it is not one of the main figures, but it is an important piece of the study logic. If decellularization had already pushed the scaffold too far away from native tissue mechanically, then later endothelialization results would be harder to interpret. Better cell capture on a mechanically distorted scaffold is still a different question from better cell capture on something that still behaves like lung tissue. The BioTester sits right at that checkpoint.
In practical terms, this is where lung scaffold mechanical testing contributes to the biology. The instrument was not used to measure platelet aggregation or barrier leakage directly. It was used earlier, as a way to characterize the scaffold itself before the recellularization work moved forward. That kind of measurement tends to matter more in organ bioengineering than it first appears to, because vascular cells are responding to the surface and structure they are seeded onto, not just to the antibody coating added afterward.
Why Anti-CD31 Stood Out During Re-endothelialization of Decellularized Lung Scaffolds
The paper is fairly restrained about mechanism, which is probably the right tone. The authors do not claim that anti-CD31 solves all the complexity of whole lung recellularization. What they do show is that anti-CD31 was repeatedly associated with better endothelial adhesion, more favourable localization, higher endothelial marker expression, stronger ZO-1 staining, lower dextran leakage, and lower platelet aggregation under perfusion and after short-term transplantation.
One reason anti-CD31 may have been a good fit here is that CD31 is already tied to endothelial cell-cell junctions and vascular barrier integrity, which makes it a fairly intuitive surface target when the experimental problem is endothelial retention on the luminal wall. The paper discusses that logic directly in the introduction, and then the later assays are mostly consistent with it, even if they do not fully unpack the signaling details.
It is also worth noting what the paper does not quite show. The transplant experiment was short, just 30 minutes after orthotopic implantation. So while the anti-CD31 group looked better in immediate reperfusion and had lower integrin αIIb staining, that is still an early endpoint. It suggests a direction more than it settles the long-term question.
Final Thoughts on Re-endothelialization of Decellularized Lung Scaffolds
This paper is useful because it does not stop at showing that more endothelial cells attached to a coated scaffold. It follows the effect forward into where those cells localize, how the vasculature behaves during dextran perfusion, and what happens when blood actually meets the construct. That makes the anti-CD31 story feel less like a coating-screen result and more like an attempt to move a real failure point in engineered lungs.
For anyone working on re-endothelialization of decellularized lung scaffolds, bioengineered lung vascularization, or decellularized lung scaffold thrombosis, there is a fairly practical takeaway here. Improving endothelial cell capture at the luminal surface may influence more than initial seeding efficiency. It can affect barrier formation, leakage, and the degree to which the scaffold remains perfusable once blood enters the system. And before any of that, the scaffold itself still has to be characterized well enough to know what cells are being asked to live on. In this study, that earlier checkpoint was where the BioTester came in.
Citation
What the BioTester Is and How It Fits Studies Like This One
The CellScale BioTester is used for mechanical testing of soft tissues, biomaterials, and engineered biological constructs under controlled loading conditions. In studies like this one, that usually means asking a simple but necessary question early on: after processing or fabrication, does the sample still behave enough like the native tissue to justify what comes next? Here, that question was asked after decellularization and before the recellularization work became the main focus.
From a usage perspective, the instrument is helpful when researchers need to work with compliant, hydrated samples that do not fit neatly into conventional materials testing workflows. For decellularized scaffolds, engineered tissues, and soft biological specimens, that often means tensile testing under gentle handling conditions and then comparing stress-strain behavior across treatment groups. In this paper, the BioTester helped establish that the decellularized lung scaffold still retained a mechanically relevant starting point before the vascular recellularization experiments were interpreted.
That role shows up across tissue engineering more broadly. Sometimes the instrument is part of the main headline result, and sometimes it is part of the background verification that keeps the rest of the paper grounded. This study is more the second case. The endothelial biology carries the paper, but the CellScale BioTester is part of why the scaffold characterization feels complete enough to trust.








